芯城品牌采购网 > 品牌资讯 > 技术方案 > 如何正确地布设运算放大器

如何正确地布设运算放大器

芯城品牌采购网

23931

那如何正确地布设运算放大器的电路板以确保其功能、性能和稳健性呢?

 事件重现

 工程师与自己的实习生利用增益为2V/V、负荷为10k、电源电压为+/-15V的非反相配置OPA191运算放大器进行设计。图1所示为该设计的原理图。

 
5-1_931.png
图1 采用非反相配置的OPA191原理图
 

工程师指派实习生为该设计布设电路板,同时为他做了PCB布设方面的一般指导(即尽可能缩短电路板的走线路径,同时将组件保持紧密排布,以减小电路板空间),然后让他自行设计。

 
设计过程到底有多难?其实就是几个电阻器和电容器罢了,不是吗?
 
图2所示为实习生首次尝试设计的布局。红线为电路板顶层的路径,而蓝线为底层的路径。
 
5-2_192.png
图2 首次布局尝试方案
 
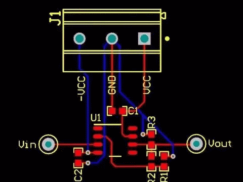
当时意识到电路板布局并不像自己想象的那样直观,工程师觉得应该为实习生做一些更详细的指导。实习生在设计时完全遵从了他的建议,缩短了走线路径,并将各部件紧密地排布在一起。但这种布局还可以进一步改善,从而减小电路板寄生阻抗并优化其性能。
 
他们所做的首项改进是将电阻R1和R2移至OPA191的倒相引脚(引脚2)旁;这样有助于减小倒相引脚的杂散电容。
 
运算放大器的倒相引脚是一个高阻抗节点,因此灵敏度较高。较长的走线路径可以作为电线,让高频噪音耦合进信号链。倒相引脚上的PCB电容会引发稳定性问题。因此,倒相引脚上的接点应该越小越好。
 
将R1和R2移至引脚2旁,可以让负荷电阻器R3旋转180度,从而使去耦电容器C1更贴近OPA191的正电源引脚(引脚7)。让去耦电容器尽可能贴近电源引脚,这一点极其重要。如果去耦电容器与电源引脚之间的走线路径较长,会增大电源引脚的电感,从而降低性能。
 

他们所做的另一项改进在于第二个去耦电容器C2。不应将VCC与C2的导孔连接放在电容器和电源引脚之间,而应布设在供电电压必须通过电容器进入器件电源引脚的位置。

 
图3显示了移动每个部件和导孔从而改善布局的方法。
 
5-3_805.png
图3 改进布局的各部件位置
 
可以加宽走线路径,以减小电感,即相当于走线路径所连接的焊盘尺寸。还可以灌流电路板顶层和底层的接地层,从而为返回电流创造一个坚实的低阻抗路径。图4所示为终布局。
 
5-4_841.png
图4 终布局
 
经验总结
 
当布设印刷电路板时,务必遵循以下布设惯例:
 
1 尽量缩短倒相引脚的连接;
 
2 让去耦电容器尽量靠近电源引脚。
 
3 如果使用了多个去耦电容器,将的去耦电容器放在离电源引脚近的位置。
 
4 不要将导孔置于去耦电容和电源引脚之间。
 
5 尽可能扩宽走线路径。
 
6 不要让走线路径上出现90度的角。
 
7 灌流至少一个坚实的接地层。
 
8 不要为了用丝印层来标示部件而舍弃良好的布局。


免责声明:
文章内容转自互联网,不代表本站赞同其观点;
如涉及内容、图片、版权等问题,请联系2644303206@qq.com我们将在第一时间删除内容!